免费咨询热线

15961047754

新闻中心

NEWS

当前位置: 首页 > 新闻中心

质控品的前处理

更新时间:2025-11-24点击次数:

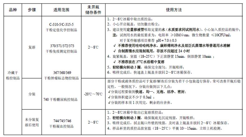
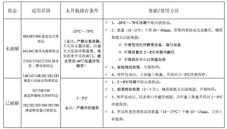
选择好的质控品是做好室内质控的基础

认真做好前处理的细节处理,可以最大限度减少人为误差前处理的几个关键步骤


质控品

第三方质控品

第三方质控品

复融/融化:时间、温度、方法;

复溶/溶解:移液器、复溶用水的水质、时间等;混匀:血球;

分装:分装体积、操作过程


融化初期液体呈浑浊状,此时尚未完全融化,请继续静置,此时切勿颠倒混匀及使用


扫码加微信

服务热线

15961047754

江苏省南京市高淳区经济开发区凤山路60号9幢西侧一楼整层

gujian@xingjianmed.cn

Copyright © 2012-2025 源臻科技(南京)有限公司 版权所有 Powered by EyouCms    备案号:苏ICP备2025219069号

sitemap.xml